找回密码
 立即注册

扫一扫,访问微社区

QQ登录

只需一步,快速开始

搜索
热搜: 活动 交友
查看: 4|回复: 0

亚马逊意大利VAT新规:€5万担保+财税代表缺一不可

[复制链接]

1373

主题

25

回帖

6739

积分

论坛元老

积分
6739
发表于 4 小时前 | 显示全部楼层 |阅读模式
如果您没有在欧盟增值税信息交换系统(VIES)中注册的有效增值税号码,您在意大利的FBA库存将无法销售。这也会影响您使用PAN-EU服务、FBA价值回收服务、增值税计算服务以及发送新FBA货件的能力。
若您符合任一情况,请务必查看行动指南,避免业务中断风险:
●在意大利站销售的所有FBA卖家
●使用Pan-EU服务且在意大利有库存配置的卖家
●使用意大利海外仓进行配送的卖家
特别提醒:
以上三类卖家均属“非欧盟卖家或使用财税代表的卖家”范畴,需完成财税代表资质验证、个人担保提交及VAT号状态检查。
请立即对照自身业务场景,按下文“3步行动指南”推进合规,守护欧洲站点增长!
●找税号:在意大利税务证书的“DATI RELATIVI AL RAPPRESENTANTE IN ITALIA”(意大利代表相关数据)部分,获取您的财税代表的税号(CODICE FISCALE)
●查资质:通过意大利税务局数据库验证其注册状态。
●快更换:如果他们未列出,请联系他们以验证是否已提供财税代表担保,或通过亚马逊服务商网络查找税务服务提供商
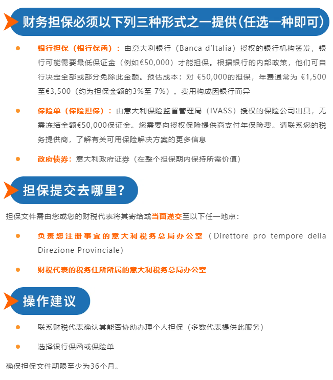
当第一步符合后,则需要提供€50,000财务担保,请与您的财税代表合作完成提交。
如果缺少此担保,意大利税务机关可能会通过您的财税代表联系您。
(提示:亚马逊宽限期以卖家在卖家平台收到的通知为准)
●亚马逊宽限期内:可正常销售现有库存、创建货件、提交移除订单
▎亚马逊宽限期:指当亚马逊检测到您的意大利VAT税号在欧盟增值税信息交换系统(VIES)中标记为无效后,在正式限制意大利FBA功能前,给予您期限来满足增值税要求
▎特别说明:亚马逊宽限期可通过卖家平台申请延长,若审核通过,您将获得额外时间
●亚马逊宽限期后(VAT增值税号在VIES中仍无效):
▎意大利配送中心库存变为不可售,无法创建新货件至意大利,移除订单暂停(仅允许退回意大利地址)
▎其他欧盟国家库存仍可通过欧洲配送网络(EFN)向意大利客户销售(如果您拥有有效的OSS增值税注册,即其它FBA国家的有效增值税号)
示例:如果您在意大利有1,000件库存,在法国有500件库存,执行后意大利的1,000件库存变为不可售,但法国的500件库存仍可通过欧洲配送网络履行意大利订单。
即便意大利税号受到影响,只要商品启用了Pan-EU(亚马逊物流欧洲整合服务),您的意大利站订单将通过EFN(欧洲配送网络)从你的其他启用了库存配置的站点进行远程配送,并可同时享受快速配送、低物流费用、提升销量等Pan-EU独家优势。
特别说明
本文内容基于意大利税务机关公开信息整理,仅供参考,并非穷尽,不代表亚马逊对相关法律、法规、政策及要求的解读或税务建议。具体税务问题请咨询专业税务顾问


回复

使用道具 举报

您需要登录后才可以回帖 登录 | 立即注册

本版积分规则

QQ|Archiver|手机版|小黑屋|电商运营网

GMT+8, 2026-4-20 21:46 , Processed in 0.098006 second(s), 28 queries .

Powered by Discuz! X3.5

© 2001-2025 Discuz! Team.

快速回复 返回顶部 返回列表